在线咨询
微信
15311887648
TOP
欢迎访问 线上博览会!
登录
注册
更多线上展
搜索
当前位置:
首页
>
招标公告
>正文
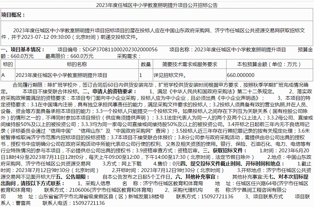
2023年度任城区中小学教室照明提升项目公开招标公告
发布时间: 6/27/2023 8:06:47 AM
上一篇:
站区照明装置、断路器保护屏、电缆中间接头等内蒙古电力(集团)有限责任公司锡林郭勒超高压供电分公司废旧资产转让(锡超供财【2022】10、18号)
下一篇:
五寨中学照明条件改善项目采购公告
关于我们
版权所有:北京集群展览有限公司
京ICP备16036378号-7
联系我们